


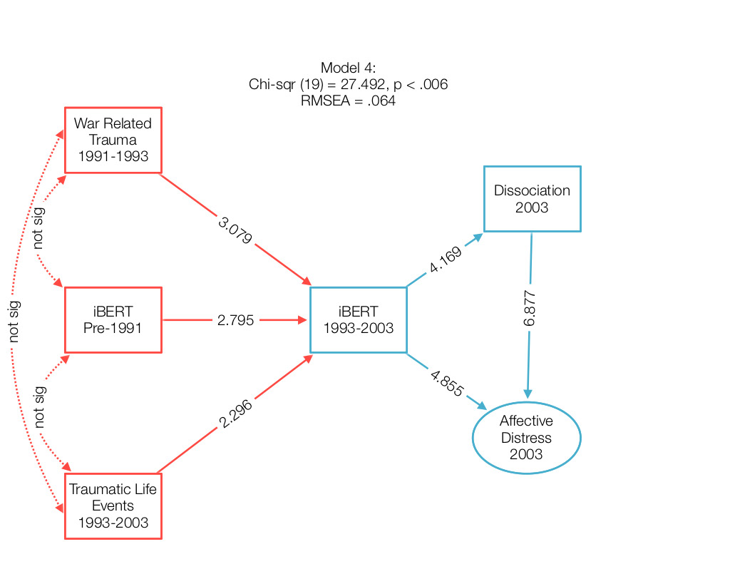
Beauty is in the eye of the beholder! These diagrams reflect statistical analyses performed on data collected from Kuwaiti citizens who were children during the first Gulf crisis. The purpose of this study was to explore the long term effects of psychological trauma on physical and mental health. These diagrams reflect data analyses that are currently being performed.